
2023年10月25日上午,我国新组建的国家数据局正式揭牌。国家数据局的首任局长是刘烈宏,该机构的主要职责是负责协调推进数据基础制度建设,统筹数据资源整合共享和开发利用,统筹推进数字中国、数字经济、数字社会规划和建设等,由国家发展和改革委员会管理。

国家数据局在筹备阶段,其内部按照综合、数据要素、数字经济、基础设施和公共数据等工作划分为五组。
有机构研报称,数据资产入表等相关政策已经发布,国家数据局揭牌,有望发布一系列激励政策和施行标准。
数据交易是实现数据资源要素化的重要途径之一,须打通“数实融合”中的数据供给堵点。数实融合,指在AI新型基础设施建设需求增长的情况下,数字技术和实体经济深度融合。而我国新组建的国家数据局将进一步促进数实融合。
国家发展改革委价格监测中心副主任王建冬接受上海证券报记者专访表示,“十四五”期末我国数据要素流通市场规模将达到万亿元规模,是一个巨大蓝海。而开启这一蓝海的“金钥匙”,就是建立起数据登记确权、评估计价和资产入表的政策“闭环”。
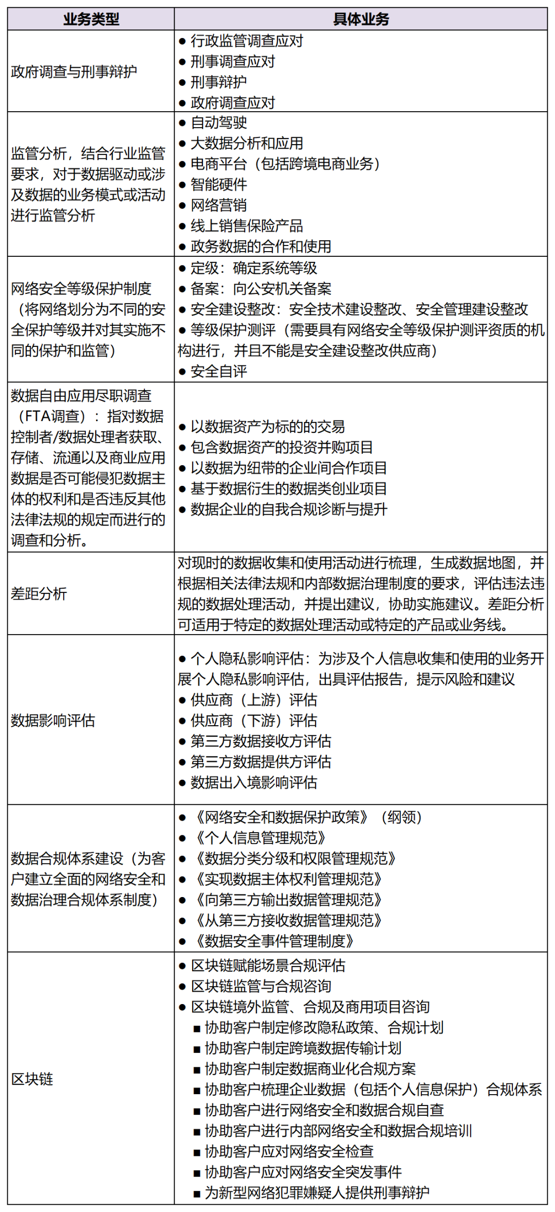
“短期看,数据基础制度将催生3000亿~5000亿元规模的数据交易市场;中长期看,数据资产相关市场潜在规模将在60万亿元以上。”王建冬说。高达万亿元规模的数实融合业务,会给律师的业务带来什么样的影响?有好消息,但同时也有坏消息。我们先说好消息——数实融合会放大律师已有的网络安全与数据治理业务,这些业务包括但不限于:

但很不幸的是,数实融合会进一步促进生成式人工智能(AIGC)业务全面开展并将大规模取代律师业务和合规业务,这将是数实融合给律师界乃至合规界带来的坏消息。如上所述,国家数据局负责协调推进数据基础制度建设,统筹数据资源整合共享和开发利用,统筹推进数字中国、数字经济、数字社会规划和建设等,并将释放潜在规模达60万亿元以上的资产相关市场。因为这60万亿元相关资产高度数字化,它会让律师改变作业模式,哪怕这些作业模式已经开始适应已有的网络安全与数据治理业务,但在如洪水般汹涌而来的数实融合面前,将会变得手足无措。其最终解决方案只有一个,那就是AIGC,因为只有具备如下三个特点的AIGC才能完成国家数据局所负责协调推进的数据基础制度建设等工作:● AIGC相关大模型让网络安全与数据治理业务在颗粒度上完全可以细微至每一个字节,而不需要因为人力所不逮而不得不抽样;
● AIGC让计算机系统能够自主地生成、创造合规管理相关的数据,如文本、报告、文件、分析等,在降低自然人重复劳动的工作量、工作时长的基础之上,提升前述数据生成的效率、准确性、创新性和性价比;
● AIGC会成为企业以及相关使用者常年无休的常年法律顾问、合规师、审计师、评估师,而其提供服务的速度和成本是原来的几百分之一、几千分之一,甚至是几万分之一。
AIGC在律师界乃至合规界已经开始暗流涌动,中国的律师界、合规界也不例外。但按照目前的发展态势来看,中国市场下的AIGC要全面满足国家数据局所要全面释放的数实融合需求,仍然有如下几个痛点急需解决:
痛点一:用英美的判例法思维界定中国法律市场需求,导致资源错配
英美国家采用判例法,律师需要工具助推案例索引、案件类比;中国法系不是采用判例法,中国律师的案例索引、案件类比等服务需求不如英美国家的律师,所以除了将律师作为法律领域AIGC的重点客户之外,还应当开拓别的受众群体。
痛点二:市场最急迫的需求没有得到充分响应(因笔者相关项目的保密要求,这一部分内容省略。)
痛点三:法律输出的准确性尚不能支撑量贩式法律自助服务
一方面,中国的很多单位和个人尚没有养成采购法律服务的习惯或还缺少法律消费的经济能力;但另一方面,这些单位和个人又有法律服务的需求,因此“蹭法律”成为这些单位和个人的常态。如果AIGC能够为其提供精准的量贩式法律自助服务,那么将开启一块巨大的法律消费市场,但目前法律AIGC输出的准确性还难以支撑。

那么,究竟什么样的AIGC才能满足数实融合的刚需?同样囿于笔者相关项目的保密要求,本文不能全面展开,但我们可以从下面这个例子所展示的效果来对AIGC的有效性窥一斑而见全豹:
一家德国企业通过其在中国的全资子公司进口、销售机器并提供售后服务,但在市场上同时提供售后服务(包括提供真真假假零部件)的还包括形形色色、如假不包换的“李鬼”。企业对“李鬼”当然要打假,但却处理不好如下风险:(1)客户的最终用户常常到客户之外的维修网点寻求性价比更高的售后维修服务(当然,这对于一些小修小补是正常的);(2)客户的售后服务出现飞单,但客户对此似乎束手无策;(3)第三方售后服务网点所使用的配件有可能是平行进口配件,抑或是进口整机后拆机销售的维修配件,甚至是假配件;(4)客户售后服务销售收入远远没有达到预期水平……
对此,我们固然可以建议客户用常规的方法和途径打假,但还可以用数字化的方式,通过使用经销商、售后服务云平台系统连接厂家、各级代理商、各地售后服务中心及各地市特约维修网点,使得该客户实现从销售线索到汇款、渠道经销商管道、售后服务的全程监控,构建完备透明、从销售到售后服务的一体化互联网管理体系,从而使企业和客户的利益得到全面保障。用数字化云平台的方式,通过系统中的货品唯一序列号,该企业可以查出各地市场的串货和假货。同时,企业通过主动管理渠道商的所有客户,一方面主动发起售后服务流程和360度客户满意度分析,从而渐次打消最终用户到第三方维修点去维修的需求和冲动;另一方面,渐渐迫使假配件或者平行进口配件难以对客户的真配件、原厂配件构成不正当竞争,使得售后变成二次营销的开始,详见下图[1]:

从上面的例子可以看出,有些合规管理必须要靠数字化才能真正让风险的识别、评价与控制做到适宜、充分、有效,而这一切已经让律师的传统作业模式相形见绌。随着国家数据局进一步释放数实融合这样一个大风口,服务业包括律师业现有的数字化能力已经完全不足以支撑数实融合的开展。换言之,只有AIGC的性感才能匹配数实融合的绝世容颜,这也让传统的律师业务能力在数实融合业务面前成了向大风车挥舞长矛的唐吉诃德。
但像唐吉诃德那样对着风车挥舞长矛的又岂是律师?国家企业信用信息公示系统的数据显示,全国注册登记的各类数据交易机构有52家,但是由于数据具有权属复杂性、价值相对性和内容时变性等显著特征,数据交易机构还面临着模式落地难、规模做大难、风险管控难、合规运营难等突出问题[2]。
一方面,数据合规成本高造成企业“不敢交易”,拥有高质量数据的企业为了规避数据权属、数据安全等潜在风险,不敢对外交易数据,造成有效供给不足。另一方面,数据合理定价难造成企业“不愿交易”。由于数据价值难以直接度量,供需双方难以达成较为合理的成交价格,数据来源方交易数据的动力不足。据相关机构统计,2022年,我国数据交易额仅为700亿元,难以满足企业用数需求[3]。[1] 陈立彤,首席合规官与企业合规师实务,中国法制出版社(2023年1月第1版),第3页
[2][3] 中国证券报,国家数据局正式揭牌!中国将“激活”万亿数据资产,2023-10-25
陈立彤律师曾任福特汽车公司亚太区合规总监,现任中国出入境检验检疫协会合规工作委员会首席合规专家,同时还是CISO(注册信息安全管理人员)、CIIP(重要信息系统保护人员),荣获ISO国际标准化组织所颁发的“ISO卓越贡献奖”(Excellence Award)。陈立彤律师为全球最大的搜索引擎公司、汽车整车厂提供全方位的无人驾驶相关法律、合规及数智化服务,同时为国内外多家知名上市公司、行业头部企业提供个人信息与数据跨境流动的合规服务。陈立彤律师正作为牵头单位成员,积极参加《数据交易通用规范》这一标准的编制(已形成征求意见稿);入榜钱伯斯、The Legal 500、LEGALBAND等知名榜单。